办事大厅

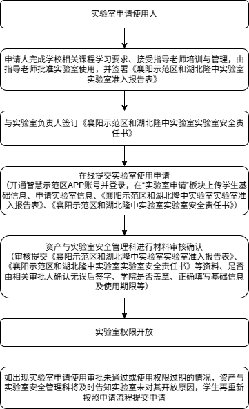
襄阳示范区和湖北隆中实验室实验室申请使用流程

 时间:2025-04-03





扫一扫在手机上查看当前页面

地址:襄阳市东津新区鹿鸣路101号
电话:0710-6167113
域名:xysfq.whut.edu.cn
版权所有:武汉理工大学 湖北隆中实验室

  • 襄阳示范区

  • 隆中实验室